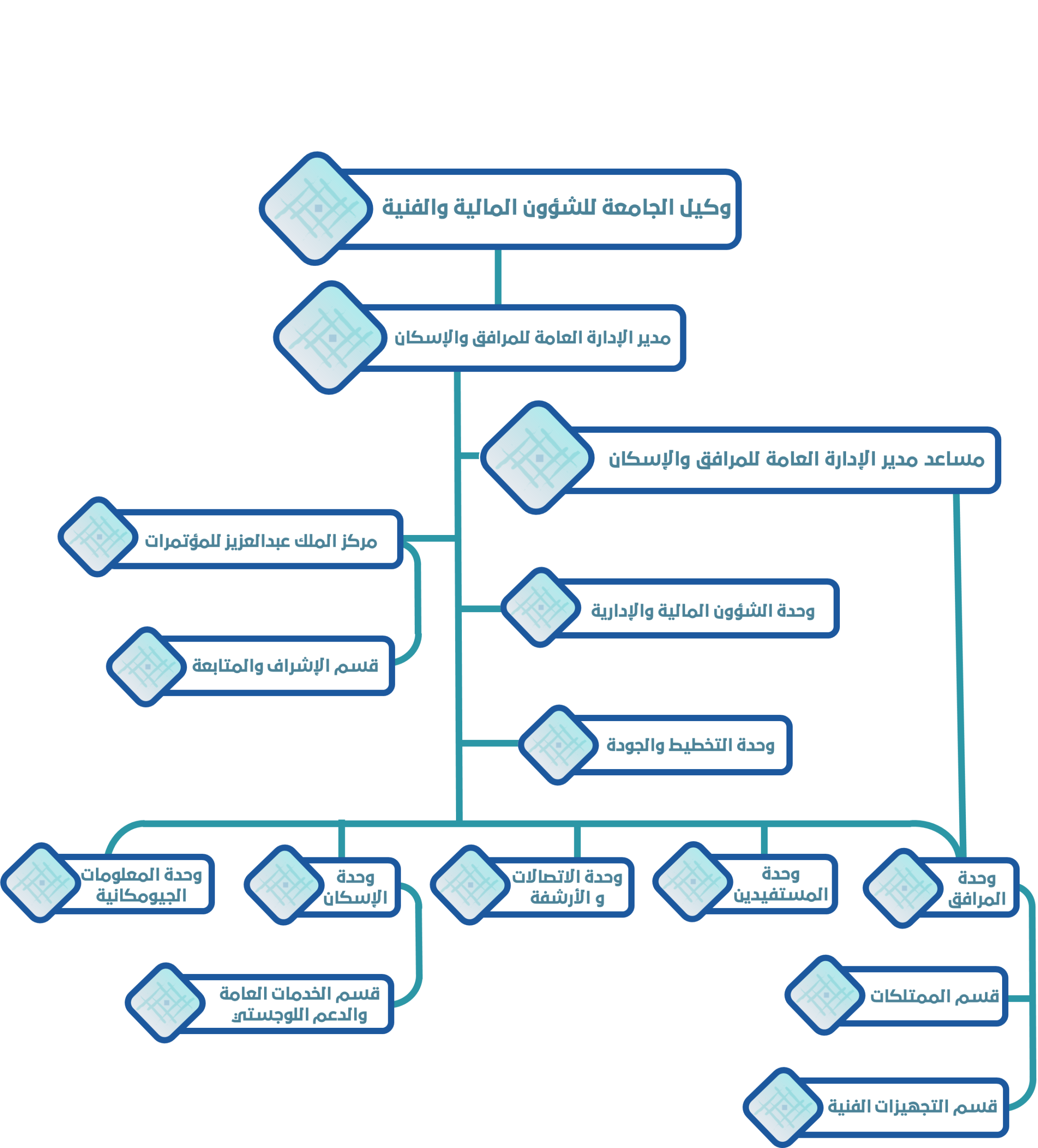
الهيكل التنظيمي
مركز الملك عبدالعزيز للمؤتمرات
مقدمة عن المركز:
يُعد مركز الملك عبدالعزيز للمؤتمرات بجامعة القصيم أكبر مركز مؤتمرات في منطقة القصيم، حيث أُنشئ على مساحة إجمالية تُقدّر بـ 55,000 م² ، وبمساحة مبانٍ كلية تبلغ 23,500 م² ، وبطاقة استيعابية تصل إلى 3,500 شخص، بما يؤهله لاستضافة المؤتمرات والملتقيات والفعاليات الكبرى على المستويين الجامعي والإقليمي.
يتكون مشروع المركز من ثلاثة أجزاء رئيسة (أ – ب – هـ)، ويضم مجموعة متكاملة من القاعات والمرافق الداعمة، تشمل:
- مسرح رئيسي كبير بسعة تتجاوز 2,000 مقعد، مخصص للمؤتمرات والفعاليات الكبرى.
- مسرح متوسط بسعة تزيد على 700 مقعد، مناسب للندوات والمحاضرات.
- قاعة اجتماعات كبرى بسعة تزيد على 72 مقعدًا.
- معرض دائم يضم أكثر من 20 ركنًا لعرض المشاركات والأنشطة المصاحبة.
- قاعات تدريب متعددة الأغراض.
- غرف اجتماعات.
- مكاتب خدمات مساندة.
- صالات طعام لخدمة مرتادي المركز.
- مواقف سيارات تخدم الزوار ومنسوبي الفعاليات.
ويُسهم هذا التكامل في المرافق والتجهيزات في تعزيز دور المركز كمنصة متكاملة لتنظيم الفعاليات والمؤتمرات، ودعم رسالة الجامعة الأكاديمية والمجتمعية، تحت إشراف الإدارة العامة للمرافق والإسكان.
نطاق أعال المركز
يشمل نطاق عمل مركز الملك عبدالعزيز للمؤتمرات استضافة وتنظيم المؤتمرات والملتقيات والندوات والفعاليات الرسمية، دعمًا للأنشطة الأكاديمية والمؤسسية بالجامعة. وتتولى الإدارة العامة للمرافق والإسكان الإشراف على تشغيل المركز، من خلال متابعة جاهزية القاعات والمرافق، والتنسيق مع الجهات المستفيدة، والإشراف على التجهيزات الفنية وتشغيل الأنظمة وفق المعايير المعتمدة.
التجهيزات الفنية والدور المؤسسي
ضم المركز تجهيزات فنية وتشغيلية متكاملة تضمن كفاءة تنظيم الفعاليات وجودة الأداء، ويسهم في تعزيز قدرة الجامعة على استضافة الفعاليات الكبرى، ودعم الأنشطة العلمية، وإبراز الصورة المؤسسية للجامعة، وتعزيز التكامل بين مرافقها وخدماتها.
وحدة الشؤون الإدارية
مقدمة عن أعمال الوحدة:
تعد وحدة الشؤون الإدارية الركيزة التنظيمية الداعمة لأعمال الإدارة العامة للمرافق والإسكان، حيث تتولى تنظيم الشؤون الإدارية والموارد البشرية، وإدارة المراسلات، ومتابعة الأداء الوظيفي، بما يسهم في توفير بيئة عمل منظمة ومحفزة تدعم تحقيق مستهدفات الإدارة بكفاءة وفاعلية، وتعزز التكامل بين مختلف أقسامها.
الأعمال والإنجازات خلال العام:
- إدارة الموارد البشرية: أشرفت الوحدة على إدارة شؤون 21 موظفًا، حيث قامت بمتابعة الحضور والانصراف اليومي، وحققت معدل التزام بالدوام بلغ 97%. كما قامت بمعالجة طلبات الإجازة المتنوعة (سنوية، مرضية، طارئة) بكفاءة عالية، مع ضمان استمرارية العمل في جميع الأقسام.
- المعاملات الإدارية: تعاملت الوحدة مع الكثير من المعاملات الإدارية صادرة وواردة، مع الحفاظ على متوسط وقت رد لا يتجاوز 24 ساعة مما أسهم في تعزيز سرعة الإنجاز ورفع مستوى الانضباط الإداري
- التطوير المهني: تسجيل الموظفين في دورات تدريبية متخصصة في مجالات مثل إدارة المشاريع، ومهارات الكمبيوتر، والمهارات القيادية. استفاد من هذه الدورات 90% من موظفي الإدارة، مما ساهم في رفع كفاءة الموظفين وتحسين أدائهم.
- الفرص التطوعية والمشاركة المجتمعية: طرحت الوحدة خلال العام عددًا من الفرص التطوعية الداعمة لأعمال الإدارة ومبادراتها، حيث تم طرح (16) فرصة تطوعية، بمجموع ساعات تطوعية بلغ (15,600) ساعة، وبمشاركة (156) متطوعًا. وأسهمت هذه المبادرات في تعزيز ثقافة العمل التطوعي، ودعم أعمال الإدارة، وتحقيق التكامل مع المجتمع الجامعي.
وحدة المرافق
مقدمة عن أعمال الوحدة:
تعتبر وحدة المرافق العصب الرئيسي للإدارة، حيث يتولى القسم مسؤولية إدارة وتشغيل جميع المباني والمرافق التابعة للجهة، بما في ذلك حصرها وتوثيقها، وتسليمها للجهات المستفيدة، وإدارة حجوزاتها للفعاليات والأنشطة المختلفة.
الأعمال والإنجازات خلال العام:
- حصر وإدارة المرافق: حققت الوحدة خلال العام إنجازات ملموسة في إدارة وتشغيل المرافق. تم حصر 11650 مرفقًا وتسجيلها في قاعدة البيانات الجيومكانية.
- تسليم المرافق: تم تسليم 29 مرفقًا لجهات مختلفة داخل الجامعة، وتم تسليم 9 مرافق خارج الجامعة.
- إدارة حجوزات الفعاليات: استقبل القسم 1568 طلبًا لحجز المرافق، وتمت الموافقة عليها.
قسم الممتلكاتمقدمة عن أعمال القسم: يتولى قسم الممتلكات مسؤولية إدارة وحوكمة أصول الجامعة، من خلال حصر الممتلكات وتوثيقها وتحديث بياناتها بشكل دوري، بما يضمن المحافظة عليها، وحسن استخدامها، وتعزيز دقة البيانات، ودعم كفاءة الإنفاق واتخاذ القرار. الأعمال والإنجازات خلال العام:
|
قسم التجهيزات الفنيةمقدمة عن أعمال القسم: يختص قسم التجهيزات الفنية بالإشراف على تجهيز المباني المخصصة للفعاليات، مثل المسارح والقاعات والمساحات المخصصة للمؤتمرات والندوات، وتوفير المستلزمات التشغيلية والفنية اللازمة. كما يتولى القسم التعاقد مع الشركات المتخصصة لتشغيل أنظمة الصوتيات والمرئيات وغيرها، بما يضمن تقديم خدمات تقنية عالية الجودة خلال الفعاليات المختلفة. الأعمال والإنجازات خلال العام:
|
وحدة الإسكان
مقدمة عن أعمال الوحدة:
تقوم وحدة الإسكان بمسؤولية إدارة وتشغيل وحدات الإسكان الجامعي، وتقديم الخدمات السكنية لمنسوبي الجامعة من أعضاء هيئة التدريس ، بما يسهم في تحقيق الاستقرار السكني، وتحسين جودة الحياة العملية، ورفع مستوى الرضا لدى المستفيدين. وتعمل الوحدة على تنظيم استخدام الوحدات السكنية، وتطوير الإجراءات، وتعزيز كفاءة التشغيل وفق الأنظمة والسياسات المعتمدة.
الأعمال والإنجازات خلال العام:
- أتمتة إجراءات الإسكان: أنهت الوحدة إعداد وتجهيز النظام الإلكتروني الخاص بوحدة الإسكان، والذي يغطي جميع مراحل العمل بدءًا من تقديم الطلب وحتى استلام الوحدة السكنية، ليتم تحقيق نسبة أتمتة كاملة بلغت 100% لإجراءات إسكان أعضاء هيئة التدريس السعوديين، مما أسهم في رفع كفاءة العمل وتسريع الإجراءات وتحسين جودة الخدمة.
- إسكان أعضاء هيئة التدريس السعوديين: قامت الوحدة بتسكين ما يقارب (155) عضو هيئة تدريس في المجمعات السكنية بالمقر الرئيس، لتتجاوز نسبة الإشغال في إسكان أعضاء هيئة التدريس السعوديين 60%. كما تم تخصيص مكان لإقامة الفعاليات والمناسبات الاجتماعية، بما يعزز الجانب الاجتماعي للسكن الجامعي.
- تطوير الخدمات والمرافق الداعمة: تم استلام عدد (3) مساجد مخصصة لإسكان أعضاء هيئة التدريس من إدارة المشاريع، وبدء إقامة الصلاة فيها. كما تم التعاون مع جمعية تحفيظ القرآن الكريم ببريدة لإقامة حلقات لتحفيظ القرآن الكريم للجنسين داخل مجمعات الإسكان، بما يسهم في تعزيز البيئة الدينية والاجتماعية للسكان.
- الاستغناء عن المباني المستأجرة: أنجزت الوحدة أعمال تسليم المباني المستأجرة ونقل عدادات الكهرباء والمياه إلى ملاكها، مما أسهم في إنهاء الاعتماد على المباني المستأجرة وتحقيق نسبة صفر% من المباني المستأجرة، بما يدعم كفاءة الإنفاق والاستغلال الأمثل للأصول.
- تسكين منسوبي المدينة الطبية: قامت الوحدة بتسليم عدد (48) وحدة سكنية لمنسوبي المدينة الطبية، شملت الفنيين والممرضين، دعمًا لاستقرار الكوادر الصحية ومساندة أعمال المدينة الطبية.
وحدة المعلومات الجيومكانية
مقدمة عن أعمال الوحدة:
تُعد وحدة المعلومات الجيومكانية الذراع التحليلية الداعمة للإدارة العامة للمرافق والإسكان، حيث تتولى إدارة وتحديث البيانات المكانية لمرافق الجامعة، وإعداد الخرائط الرقمية، وتحليل المعلومات الجغرافية، بما يسهم في دعم التخطيط، وتحسين إدارة الأصول والمشاريع، وتعزيز كفاءة اتخاذ القرار على المستويين التشغيلي والاستراتيجي.
الأعمال والإنجازات خلال العام:
- جمع البيانات الجيومكانية وبناء قاعدة المعلومات: ركزت الوحدة خلال العام على أعمال جمع البيانات الجيومكانية لمرافق الجامعة، وتنفيذ المسح الميداني، وبناء وتحديث قاعدة البيانات المكانية، تمهيدًا لتطوير منظومة الخرائط الرقمية. وقد شملت الأعمال توثيق مواقع المرافق والأصول، وإدخال البيانات الأساسية وربطها بالمواقع الجغرافية، بما يسهم في رفع موثوقية المعلومات ودعم الاستخدام المستقبلي للخرائط.
- تطوير الأنظمة الرقمية وقاعدة البيانات الجيومكانية: عملت الوحدة على تطوير نظام إلكتروني وتطبيق ميداني لدعم أعمال جمع البيانات والمسح الميداني، يتيح للأقسام المعنية إدخال البيانات بشكل مباشر، حيث يُمكّن وحدة المرافق من تعبئة بيانات المرافق وإعداد التقارير الدورية، كما يتيح لقسم الممتلكات إدخال بيانات الأصول وتحديثها. وتتولى وحدة المعلومات الجيومكانية مسؤولية الإشراف على قاعدة البيانات الجيومكانية، وإدارتها وتحديثها ومتابعة جودة البيانات، بما يضمن توحيد مصادر المعلومات، ورفع موثوقيتها، ودعم التكامل بين الوحدات والأقسام.
- الدعم الجيومكاني والتكامل مع الأقسام: نفّذت الوحدة عددًا من الأعمال الداعمة في مجال التحليل المكاني، أسهمت في توفير قراءات أولية حول مواقع المرافق واستخداماتها، ودعم بعض القرارات الإدارية والتخطيطية. كما قدّمت الوحدة الدعم الفني الجغرافي للوحدات والأقسام المختلفة من خلال التنسيق وجمع البيانات وتزويدها بالمعلومات المكانية المتاحة، بما ساعد على توحيد مصادر البيانات، ورفع جودة البيانات، وتعزيز التكامل بين وحدات الإدارة.
