Computer Science Department
Head of Department:
Dr. Mohammed bin Abdulrahman Al-Suhaibani
Office :
GR-210
Phone number :
12700
e-mail:
coc-csc@qu.edu.sa
Vision
To be a center of excellence in education, research and innovation in the field of computer science, contribute to sustainable development, and build national and international partnerships.
Mission Statement
Providing educational, research and professional services in the field of computer science to prepare competitive competencies and contribute to strengthening the economy and sustainable national development; in a renewed and inspiring environment that stimulates research, innovation, community service and partnership.
An Overview
The Department of Computer Science was established in the academic year 1419/1418 AH, coinciding with the establishment of the College of Science at Qassim University, to meet the need of the various sectors in the Kingdom for this specialization and to prepare the required competencies and expertise. The department seeks to qualify the student to be a specialist in the field of computer science after graduation in terms of studying computer systems, analyzing them and methods of building them, in addition to software tools such as operating systems, various programming languages, and computer networks. The courses the student receives are designed to prepare and equip them with the knowledge and skills necessary for professionalism in this field. Graduates are qualified to be able to work in the government and private sectors such as software design companies, universities, educational institutions, telecommunications and Internet companies, and various companies and institutions related to the field of specialization. Graduates study the subjects that qualify them to accomplish these tasks and solve issues (by introducing computer systems to them) on two axes: Academically in scientific lectures delivered by specialists, and practically in laboratory hours and graduation projects as well as field training.
Objectives :
- Ensure the quality of education in the department.
- Enhance students' competence, competitiveness, and professionalism.
- Building research identity and fostering innovation to meet the demands of sustainable development.
- Fostering partnerships and knowledge sharing at national and international levels.
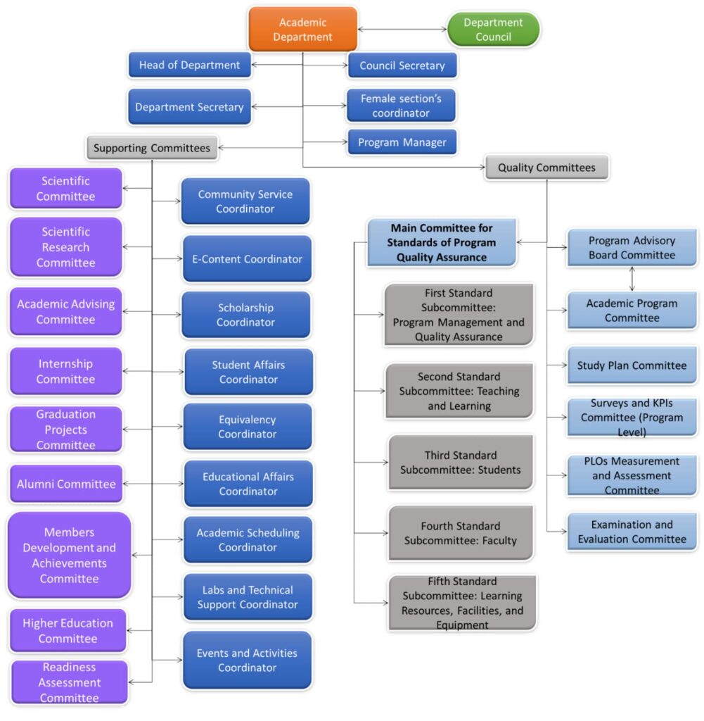
| Organizational Structure:
